售前服务:
应用咨询:我们的咨询专家洞悉全球切割、焊接技术的应用,我们随时为您提供关于产品,价格、技术、行业解决方案等方面的信息咨询,并且将我们的宝贵认识与您分享,帮您做出优化的方案。
考察接待:您可预约参观展厅、亲临公司现场考察,我们会为您提供专业的接待人员。
售中服务:
安装:我们会负责对您采购的设备进行免费安装、调试,使机器能够尽快的投入使用。
培训:我们点点APP本部设有“激光加工技术培训中心”,免费为你们的技术人员提供设备操作、维修及工艺技术培训。设备安装调试运行后,我们还可按您的需要提供操作人员在现场继续培训指导,直到您的的技术人员有独立工作能力。
售后服务:
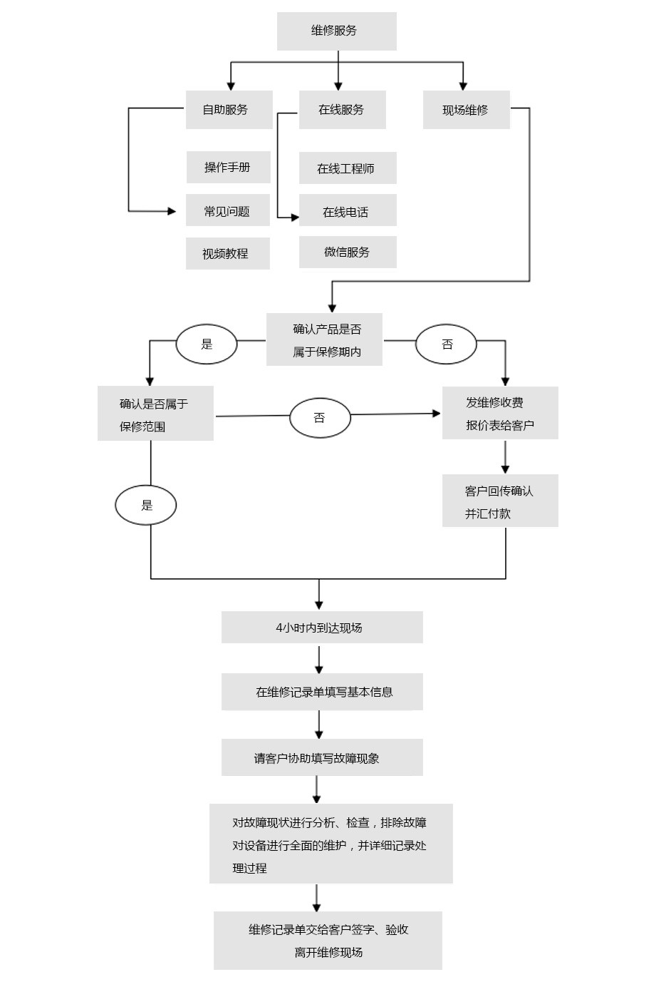
维修保养:对您采购产品提供一年免费保修,终身维修。保修期内设备出现故障及机件损坏(人为因素及不可抗力因素除外),由我公司负责无偿免费修复,所需换件由为公司提供(易耗件除外)。超过保修期,维修只按成本价收取工本费;同时自您购机之日起,终身享受软件升级服务;当需要维修服务时,我们的工程师会提供快速响应。
◆ 预防性的维修。根据您的不同需求,我们可以对您的机器进行定期维修,也可以在您需要时提供。定期的调整和校准机器能保证最佳的性能。一些潜在的问题也能在爆发出来前得到解决以免影响生产效率。
◆ 服务网点。我们在国内建立了完善的营销网络,同时国际市场营销网络也不断发展,您可以在我们官网查询我们的服务网点,售后服务响应时间4小时,接到报修电话,售后工程师24小时内有明确答复或到达设备现场。
◆ 在线服务。我们建立了多样化的在线服务渠道,您可以通过客服电话、客服邮箱、网站在线、网站留言、微信公众号等渠道和我们联系,获取您需要的服务。
备件:使用原厂的备件和易损件能够最优化机器的生产效率。我们可以保证充足的备件,并对您承诺最优惠的价格,从根本上把控维修质量。
维修保养

维修流程图





